0%

生成一个C++对象的成本

最近两年C用得多了,C++有些生疏,又常常用Python,或者阅读些Java的代码,感觉C的开发者们由于C语言在软件工程上的先天缺陷,导致开发效率不高,所以决定拿出C++来看看用用,准备把libevent封装出一个类ACE的C++实现,首先来复读下C++对象模型吧。要了解new一个object的成本,最主要的就是知道,编译器会给对象分配多少内存,知道C++的对象模型无疑就了解这一点了。

如果要研究C++的对象模型,大家潜意识都想知道的是,C++比C好在哪里?又比C差在哪里?

我们主要就是想从C++的对象模型里找到后一个答案。前一个答案在软件工程中是毫无疑义的,面向对象的优越性要比C语言里一堆数据结构+和一堆可能与它们相关的函数,可读性、可用性好很好,对开发大型软件工程,需要几百人开发一个项目来说,C++好太多了。看看JAVA或者python程序员们,他们为什么可以一直站在巨人的肩膀上,想完成任何一个功能都超级方便的调用大师们以前写好的package/API,借用各种设计模式,应用级别程序员们可以非常EASY的使用复杂的设计,一些只有高级C程序员才能掌握的东东。当然,JAVA的很多特性也导致不适应核心服务器的开发,比如它的垃圾回收机制。

OK,闲话少叙,在看对象模型前,先看几个C++与C语言的典型不同之处。

  1. 自然是类的定义了,最大的改变就是类把数据结构与方法捆到一起了,可读性上提升巨大。对成员变量和成员方法,有5种类型:static member, nonstatic member, static function, nonstatic function, virtual function.
  2. 继承,这里很有许多细节了,核心解决问题就是动态绑定,也就是virtual关键字。virtual出现的唯一原因就是为了解决继承机制,否则struct里引入方法就足够了,class出现就是为了这。virtual关键字解决了子类实例和父类实例的一些特殊关系,考虑以下场景:软件工程中,很喜欢每个模块专注于自己的事,尽量忽略与自己无关的实现,这样,很可能会用一个父类指针,该指针太可能指向多种不同的子类了,但是现在,使用这个抽象父类指针的模块不想关注细节,当它调用对象的某个方法时,到底是调用父类的方法还是子类的方法呢?动态绑定这个特性就是,开发者可以决定这一点,当你用virtual关键字申明父类方法时,如果子类重定义了该方法,如果这个指针实际指向的是某子类对象,那么调用的方法一定是该子类方法的实现。 举个例子吧,就像什么析构函数总喜欢写成virtual?这个例子应该容易说明virtual的玩法。一段简单的代码:
1
2
3
4
5
6
7
8
9
10
11
12
13
14
15
16
17
18
19
20
21
22
23
24
25
26
27
28
29
#include <iostream>  
using namespace std;  
  
  
class Father  
{  
public:  
    int m_fMember;  
    Father(){m_fMember=1;}  
    ~Father(){cout<<m_fMember<<endl;}  
};  
  
  
class Child : public Father{  
public:  
    int m_cMember;  
    Child(){m_cMember=2;}  
    ~Child(){cout<<m_cMember<<endl;}  
};  
  
  
int main(int argc, char** argv)  
{  
    Father* pObj1 = new Child();  
    delete pObj1;  
    Child* pObj2 = new Child();  
    delete pObj2;     
    return 0;  
}  

这段代码的结果是1 2 1,啥意思呢?就是说,如果不用virtual函数,是没有执行期绑定一说的,比如pObj1这个指针,其实它是Child对象,但是在释放时,Child()方法并没有被调用,仅调用了Father方法。为什么呢?因为没有用virtual,就是编译期绑定,当你在编译时gcc/g++只知道pObj1是个Father对象,所以在delete时就去调用Father的析构了。而如果定义成virtual ~Father时,结果就是一定会析构Child,这就是为什么析构函数都要用virtual,因为没人知道会不会有子类继承,否则一旦继承,发生这样的事,析构函数里万一释放了些资源,比如SOCKET,比如memory,那就是资源泄露了。

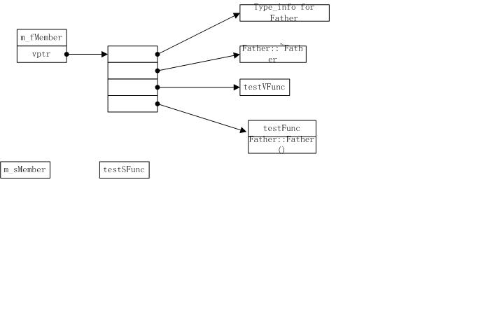
那么以上,C++对象模型是怎么做到的呢?画张象征性的图吧。先定义一个类,再看看它的内存布局:

1
2
3
4
5
6
7
8
9
10
11
class Father  
{  
public:  
    int m_fMember;  
    static int m_sMember;  
    static void testSFunc(){}  
    void testFunc(){}  
    virtual void testVFunc(){}  
    Father(){m_fMember=1;}  
    virtual ~Father(){cout<<m_fMember<<endl;}  
};  

我们生成一个Father对象,看看它的的内存布局是啥样的(同志们,这只是近似存储布局图,没有把编译和运行的差别放上去,下篇再讲这个):

这里大家明白了吧?即使一个Child对象在编译时被赋为Father类型,但是实际调用时,virtual方法会被单独的拎出来,在vtbl中指向实际的实现,所以,该对象在delete时会调用Child的析构函数,而如果你像上面例子那样,析构方法不使用virtual,将会用到上图中的最后一个指针,指向类成员函数里,这样就不是执行期绑定了。

剩下的static成员(还有所有的正常成员函数),都是与对象实例无关的内存布局。这样,其实如果不使用virtual,C++比之C并没有增加成本,尽可放心使用。